• Main Navigation
  • Main Content
  • Sidebar
  • Register
  • Login
  • English
    • ภาษาไทย

  • Home
  • Current
  • Archives
  • Submissions
  • Announcements
  • Publication Ethics
  • About
    • About the Journal
    • Editorial Team
    • Contact
  • Download
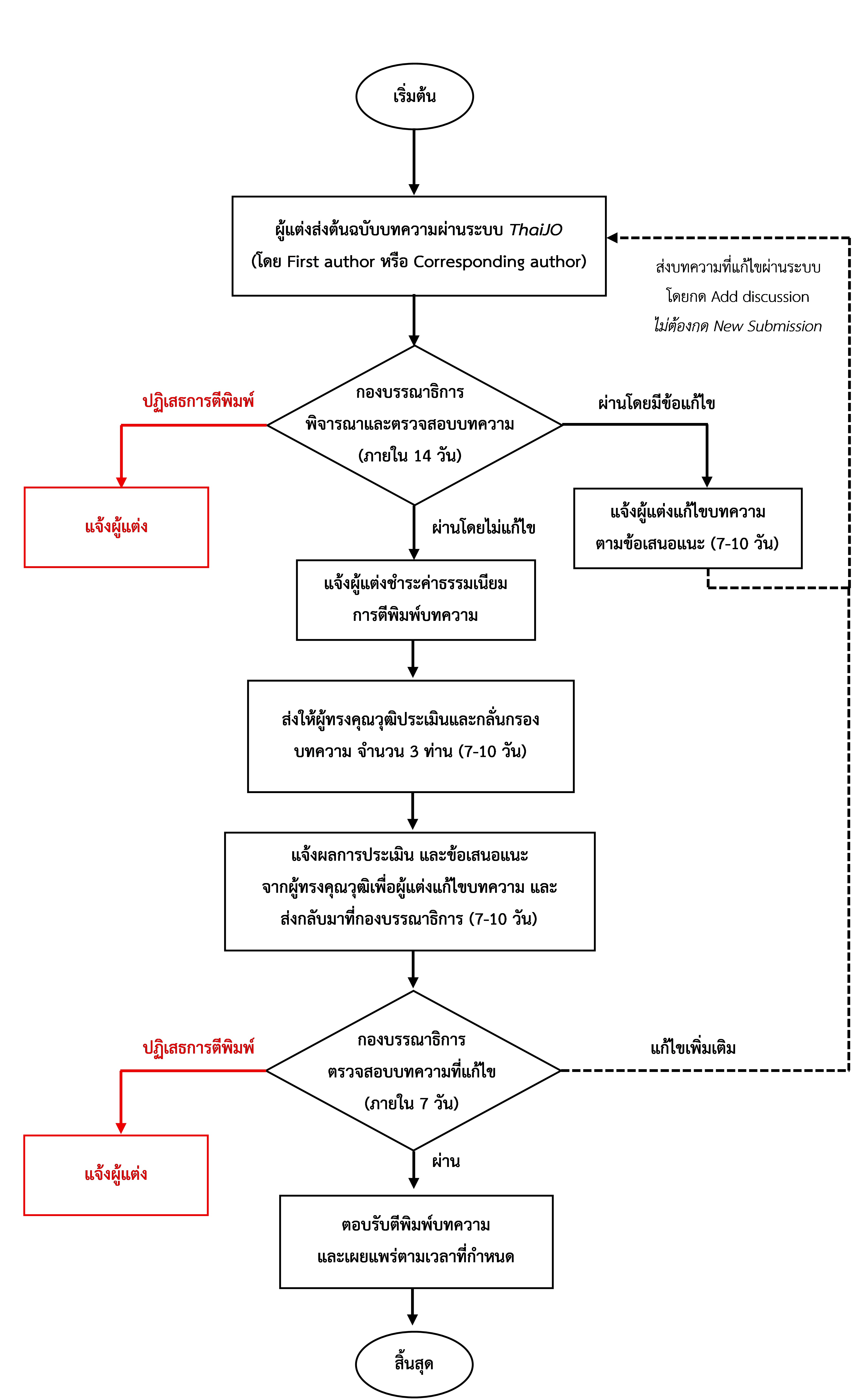
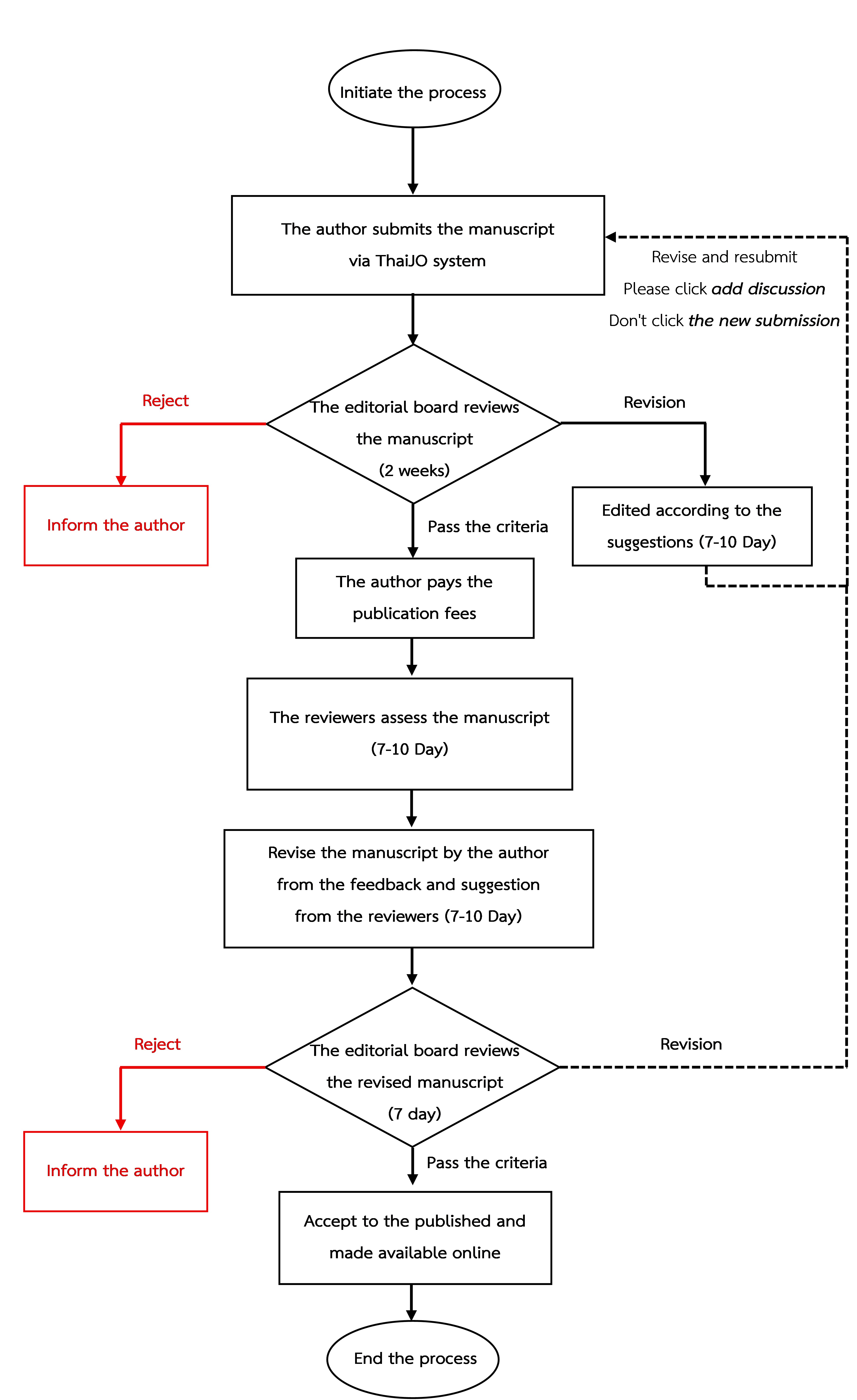
  • Workflow

Workflow

TCI Medal

journalinfo

Journal Information


 

Editor: Siripong Rugmai, Ph.D.

Information

  • For Readers
  • For Authors
  • For Librarians

homethaijo

Home ThaiJo

Manual

Manual

  • For Author (Thai)
  • For Reviewer (Thai)

flagcounter

Visitors

Flag Counter

Start date visitors: March 23, 2018

Dusit Thani College Journal

Research and Innovation Center

Dusit Thani College
1 Soi Kaenthong (Next to Seacon Sqare), Nongbon, Pravet, Bangkok 10250 Thailand.
Telephone: +66 [0] 2361 7811 - 3 Dial 424 Fax: +66 [0] 2361 7806
E-mail: journal@dtc.ac.th

 

More information about the publishing system, Platform and Workflow by OJS/PKP.
Black Ribbon
นโยบายการคุ้มครองข้อมูลส่วนบุคคล Privacy policy